电子教材
小学教材
初中教材
高中教材
当前位置:
首页
>
小学教材
>【道法教案课件】新教材部编版小学道德与法治二年级下册全册核心素养表格+课标学情分析+师生活动+反思 教学设计课件 第1课
【道法教案课件】新教材部编版小学道德与法治二年级下册全册核心素养表格+课标学情分析+师生活动+反思 教学设计课件 第1课
2026-03-30 04:40:26
【道法教案课件】新教材部编版小学道德与法治二年级下册全册核心素养表格+课标学情分析+师生活动+反思 教学设计课件 第1课
点击上方卡片关注我,点我☝️点我☝️
小学道德与法治教案课件
二年级下册全册
PART1
内容目录
PART2
教案内容
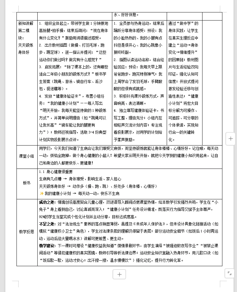
点击图片可放大查看
PART3
课件内容
点击图片可放大查看
篇幅有限
只展示部分内容
关注和推荐微信公众号“小教学习资料”,获取更多免费学习资料。
扫码关注
本文来自网友投稿或网络内容,如有侵犯您的权益请联系我们删除,联系邮箱:wyl860211@qq.com 。
【道法教案课件】新教材部编版小学道德与法治三年级下册全册核心素养表格+课标学情分析+师生活动+反思 教学设计课件 第1课
【音乐教案课件】新教材湘艺版小学音乐二年级下册配套教案课件(含反思)第1课《我和祖国最亲亲》
最新文章
【道法教案课件】新教材部编版小学道德与法治三年级下册全册核心素养表格+课标学情分析+师生活动+反思 教学设计课件 第1课
26年春新版教材外研版小学四年级英语下册电子课本(完整版PDF,可打印)
【辐射引领】广东省小学数学北师大版教材分析
26年春新版教材外研版小学三年级英语下册电子课本(完整版PDF,可打印)
26年春北师大版小学三年级英语下册新教材电子课本无水印(完整版PDF,可打印)
26年春新版教材外研版小学六年级英语下册电子课本(完整版PDF,可打印)
26年春北师大版小学五年级英语下册新教材电子课本无水印(完整版PDF,可打印)
2026年(小学语文教材全套课本)一、二、三、四、五、六年级电子课本(新)
2026年(小学英语教材全套课本)一、二、三、四、五、六年级电子课本(新)!
【一等奖小学科学新教材教学论文】从知识建构到素养培育:新教科版《科学》三年级下册“物体的运动”单元的教学实践
热门文章
【总第41期】初中八年级语文教材问题集中解答(整理自“人民教育出版”公众号)
26年春新版教材外研版初中八年级英语下册电子课本(完整版PDF,可打印)
如何培养小学低年级孩子整理书包、课本的习惯,不再丢三落四?
2026春新教材花城版初中音乐七下全册课件+核心素养教案+音频素材
26年春人教版小学二年级数学下册新教材电子课本无水印(完整版PDF,可打印)
26年春人教版小学二年级语文下册新教材电子课本无水印(完整版PDF,可打印)
北师大版小学数学1-6年级下册《教材帮》(2026春版)
2026年春新教材科普版小学英语四年级下册课本+单词、课文音频(可下载)
26年春新小学数学四年级下册人教版电子课本教材pdf高清无水印电子版可下载打印预习复习备考教学学习专用
26年春新版教材外研版小学五年级英语下册电子课本(完整版PDF,可打印)
随机文章
10个月宝宝每天需要喝多少奶粉?
2026年新教材外研社版初中英语八年级下册电子课本+单词表墨墨背单词小程序
高中政治学科教材课前导语(必修一、必修二)
深耕教材解读赋能高效课堂——滨城区清怡小学二年级数学组参加2026年春季新培训
【二附集团・跃龙桥小学】深耕新教材 赋能新课堂——南通市跃龙桥新学期备课组会议暨新专题研讨
部编版小学语文电子课本三年级下册语文笔记(背记清单)2026春季新版学习资料免费下载
初中物理回归教材知识填空及答案pdf(适用多版本教材)
新教材26春外研版小学英语三年级下册大单元核心素养教案全册(表格式)
【新教材】2026初中必刷题七年级数学下册(教材+狂K重点+解析)
外研社新教材小学英语三年级下册全套资源免费共享(附链接)
上海市六年制小学课本(试用本)自然常识·第三册[上海教育出版社·1985年6月一版三印]
基本
文件
流程
错误
SQL
调试
请求信息 : 2026-04-07 19:44:53 HTTP/2.0 GET : https://c.sjds.net/a/464433.html
运行时间 : 0.245738s [ 吞吐率:4.07req/s ] 内存消耗:4,506.68kb 文件加载:140
缓存信息 : 0 reads,0 writes
会话信息 : SESSION_ID=5e5bb8be76411ac5f32e50cb7c78e963
/yingpanguazai/ssd/ssd1/www/c.sjds.net/public/index.php ( 0.79 KB )
/yingpanguazai/ssd/ssd1/www/c.sjds.net/vendor/autoload.php ( 0.17 KB )
/yingpanguazai/ssd/ssd1/www/c.sjds.net/vendor/composer/autoload_real.php ( 2.49 KB )
/yingpanguazai/ssd/ssd1/www/c.sjds.net/vendor/composer/platform_check.php ( 0.90 KB )
/yingpanguazai/ssd/ssd1/www/c.sjds.net/vendor/composer/ClassLoader.php ( 14.03 KB )
/yingpanguazai/ssd/ssd1/www/c.sjds.net/vendor/composer/autoload_static.php ( 4.90 KB )
/yingpanguazai/ssd/ssd1/www/c.sjds.net/vendor/topthink/think-helper/src/helper.php ( 8.34 KB )
/yingpanguazai/ssd/ssd1/www/c.sjds.net/vendor/topthink/think-validate/src/helper.php ( 2.19 KB )
/yingpanguazai/ssd/ssd1/www/c.sjds.net/vendor/topthink/think-orm/src/helper.php ( 1.47 KB )
/yingpanguazai/ssd/ssd1/www/c.sjds.net/vendor/topthink/think-orm/stubs/load_stubs.php ( 0.16 KB )
/yingpanguazai/ssd/ssd1/www/c.sjds.net/vendor/topthink/framework/src/think/Exception.php ( 1.69 KB )
/yingpanguazai/ssd/ssd1/www/c.sjds.net/vendor/topthink/think-container/src/Facade.php ( 2.71 KB )
/yingpanguazai/ssd/ssd1/www/c.sjds.net/vendor/symfony/deprecation-contracts/function.php ( 0.99 KB )
/yingpanguazai/ssd/ssd1/www/c.sjds.net/vendor/symfony/polyfill-mbstring/bootstrap.php ( 8.26 KB )
/yingpanguazai/ssd/ssd1/www/c.sjds.net/vendor/symfony/polyfill-mbstring/bootstrap80.php ( 9.78 KB )
/yingpanguazai/ssd/ssd1/www/c.sjds.net/vendor/symfony/var-dumper/Resources/functions/dump.php ( 1.49 KB )
/yingpanguazai/ssd/ssd1/www/c.sjds.net/vendor/topthink/think-dumper/src/helper.php ( 0.18 KB )
/yingpanguazai/ssd/ssd1/www/c.sjds.net/vendor/symfony/var-dumper/VarDumper.php ( 4.30 KB )
/yingpanguazai/ssd/ssd1/www/c.sjds.net/vendor/topthink/framework/src/think/App.php ( 15.30 KB )
/yingpanguazai/ssd/ssd1/www/c.sjds.net/vendor/topthink/think-container/src/Container.php ( 15.76 KB )
/yingpanguazai/ssd/ssd1/www/c.sjds.net/vendor/psr/container/src/ContainerInterface.php ( 1.02 KB )
/yingpanguazai/ssd/ssd1/www/c.sjds.net/app/provider.php ( 0.19 KB )
/yingpanguazai/ssd/ssd1/www/c.sjds.net/vendor/topthink/framework/src/think/Http.php ( 6.04 KB )
/yingpanguazai/ssd/ssd1/www/c.sjds.net/vendor/topthink/think-helper/src/helper/Str.php ( 7.29 KB )
/yingpanguazai/ssd/ssd1/www/c.sjds.net/vendor/topthink/framework/src/think/Env.php ( 4.68 KB )
/yingpanguazai/ssd/ssd1/www/c.sjds.net/app/common.php ( 0.03 KB )
/yingpanguazai/ssd/ssd1/www/c.sjds.net/vendor/topthink/framework/src/helper.php ( 18.78 KB )
/yingpanguazai/ssd/ssd1/www/c.sjds.net/vendor/topthink/framework/src/think/Config.php ( 5.54 KB )
/yingpanguazai/ssd/ssd1/www/c.sjds.net/config/app.php ( 0.95 KB )
/yingpanguazai/ssd/ssd1/www/c.sjds.net/config/cache.php ( 0.78 KB )
/yingpanguazai/ssd/ssd1/www/c.sjds.net/config/console.php ( 0.23 KB )
/yingpanguazai/ssd/ssd1/www/c.sjds.net/config/cookie.php ( 0.56 KB )
/yingpanguazai/ssd/ssd1/www/c.sjds.net/config/database.php ( 2.48 KB )
/yingpanguazai/ssd/ssd1/www/c.sjds.net/vendor/topthink/framework/src/think/facade/Env.php ( 1.67 KB )
/yingpanguazai/ssd/ssd1/www/c.sjds.net/config/filesystem.php ( 0.61 KB )
/yingpanguazai/ssd/ssd1/www/c.sjds.net/config/lang.php ( 0.91 KB )
/yingpanguazai/ssd/ssd1/www/c.sjds.net/config/log.php ( 1.35 KB )
/yingpanguazai/ssd/ssd1/www/c.sjds.net/config/middleware.php ( 0.19 KB )
/yingpanguazai/ssd/ssd1/www/c.sjds.net/config/route.php ( 1.89 KB )
/yingpanguazai/ssd/ssd1/www/c.sjds.net/config/session.php ( 0.57 KB )
/yingpanguazai/ssd/ssd1/www/c.sjds.net/config/trace.php ( 0.34 KB )
/yingpanguazai/ssd/ssd1/www/c.sjds.net/config/view.php ( 0.82 KB )
/yingpanguazai/ssd/ssd1/www/c.sjds.net/app/event.php ( 0.25 KB )
/yingpanguazai/ssd/ssd1/www/c.sjds.net/vendor/topthink/framework/src/think/Event.php ( 7.67 KB )
/yingpanguazai/ssd/ssd1/www/c.sjds.net/app/service.php ( 0.13 KB )
/yingpanguazai/ssd/ssd1/www/c.sjds.net/app/AppService.php ( 0.26 KB )
/yingpanguazai/ssd/ssd1/www/c.sjds.net/vendor/topthink/framework/src/think/Service.php ( 1.64 KB )
/yingpanguazai/ssd/ssd1/www/c.sjds.net/vendor/topthink/framework/src/think/Lang.php ( 7.35 KB )
/yingpanguazai/ssd/ssd1/www/c.sjds.net/vendor/topthink/framework/src/lang/zh-cn.php ( 13.70 KB )
/yingpanguazai/ssd/ssd1/www/c.sjds.net/vendor/topthink/framework/src/think/initializer/Error.php ( 3.31 KB )
/yingpanguazai/ssd/ssd1/www/c.sjds.net/vendor/topthink/framework/src/think/initializer/RegisterService.php ( 1.33 KB )
/yingpanguazai/ssd/ssd1/www/c.sjds.net/vendor/services.php ( 0.14 KB )
/yingpanguazai/ssd/ssd1/www/c.sjds.net/vendor/topthink/framework/src/think/service/PaginatorService.php ( 1.52 KB )
/yingpanguazai/ssd/ssd1/www/c.sjds.net/vendor/topthink/framework/src/think/service/ValidateService.php ( 0.99 KB )
/yingpanguazai/ssd/ssd1/www/c.sjds.net/vendor/topthink/framework/src/think/service/ModelService.php ( 2.04 KB )
/yingpanguazai/ssd/ssd1/www/c.sjds.net/vendor/topthink/think-trace/src/Service.php ( 0.77 KB )
/yingpanguazai/ssd/ssd1/www/c.sjds.net/vendor/topthink/framework/src/think/Middleware.php ( 6.72 KB )
/yingpanguazai/ssd/ssd1/www/c.sjds.net/vendor/topthink/framework/src/think/initializer/BootService.php ( 0.77 KB )
/yingpanguazai/ssd/ssd1/www/c.sjds.net/vendor/topthink/think-orm/src/Paginator.php ( 11.86 KB )
/yingpanguazai/ssd/ssd1/www/c.sjds.net/vendor/topthink/think-validate/src/Validate.php ( 63.20 KB )
/yingpanguazai/ssd/ssd1/www/c.sjds.net/vendor/topthink/think-orm/src/Model.php ( 23.55 KB )
/yingpanguazai/ssd/ssd1/www/c.sjds.net/vendor/topthink/think-orm/src/model/concern/Attribute.php ( 21.05 KB )
/yingpanguazai/ssd/ssd1/www/c.sjds.net/vendor/topthink/think-orm/src/model/concern/AutoWriteData.php ( 4.21 KB )
/yingpanguazai/ssd/ssd1/www/c.sjds.net/vendor/topthink/think-orm/src/model/concern/Conversion.php ( 6.44 KB )
/yingpanguazai/ssd/ssd1/www/c.sjds.net/vendor/topthink/think-orm/src/model/concern/DbConnect.php ( 5.16 KB )
/yingpanguazai/ssd/ssd1/www/c.sjds.net/vendor/topthink/think-orm/src/model/concern/ModelEvent.php ( 2.33 KB )
/yingpanguazai/ssd/ssd1/www/c.sjds.net/vendor/topthink/think-orm/src/model/concern/RelationShip.php ( 28.29 KB )
/yingpanguazai/ssd/ssd1/www/c.sjds.net/vendor/topthink/think-helper/src/contract/Arrayable.php ( 0.09 KB )
/yingpanguazai/ssd/ssd1/www/c.sjds.net/vendor/topthink/think-helper/src/contract/Jsonable.php ( 0.13 KB )
/yingpanguazai/ssd/ssd1/www/c.sjds.net/vendor/topthink/think-orm/src/model/contract/Modelable.php ( 0.09 KB )
/yingpanguazai/ssd/ssd1/www/c.sjds.net/vendor/topthink/framework/src/think/Db.php ( 2.88 KB )
/yingpanguazai/ssd/ssd1/www/c.sjds.net/vendor/topthink/think-orm/src/DbManager.php ( 8.52 KB )
/yingpanguazai/ssd/ssd1/www/c.sjds.net/vendor/topthink/framework/src/think/Log.php ( 6.28 KB )
/yingpanguazai/ssd/ssd1/www/c.sjds.net/vendor/topthink/framework/src/think/Manager.php ( 3.92 KB )
/yingpanguazai/ssd/ssd1/www/c.sjds.net/vendor/psr/log/src/LoggerTrait.php ( 2.69 KB )
/yingpanguazai/ssd/ssd1/www/c.sjds.net/vendor/psr/log/src/LoggerInterface.php ( 2.71 KB )
/yingpanguazai/ssd/ssd1/www/c.sjds.net/vendor/topthink/framework/src/think/Cache.php ( 4.92 KB )
/yingpanguazai/ssd/ssd1/www/c.sjds.net/vendor/psr/simple-cache/src/CacheInterface.php ( 4.71 KB )
/yingpanguazai/ssd/ssd1/www/c.sjds.net/vendor/topthink/think-helper/src/helper/Arr.php ( 16.63 KB )
/yingpanguazai/ssd/ssd1/www/c.sjds.net/vendor/topthink/framework/src/think/cache/driver/File.php ( 7.84 KB )
/yingpanguazai/ssd/ssd1/www/c.sjds.net/vendor/topthink/framework/src/think/cache/Driver.php ( 9.03 KB )
/yingpanguazai/ssd/ssd1/www/c.sjds.net/vendor/topthink/framework/src/think/contract/CacheHandlerInterface.php ( 1.99 KB )
/yingpanguazai/ssd/ssd1/www/c.sjds.net/app/Request.php ( 0.09 KB )
/yingpanguazai/ssd/ssd1/www/c.sjds.net/vendor/topthink/framework/src/think/Request.php ( 55.78 KB )
/yingpanguazai/ssd/ssd1/www/c.sjds.net/app/middleware.php ( 0.25 KB )
/yingpanguazai/ssd/ssd1/www/c.sjds.net/vendor/topthink/framework/src/think/Pipeline.php ( 2.61 KB )
/yingpanguazai/ssd/ssd1/www/c.sjds.net/vendor/topthink/think-trace/src/TraceDebug.php ( 3.40 KB )
/yingpanguazai/ssd/ssd1/www/c.sjds.net/vendor/topthink/framework/src/think/middleware/SessionInit.php ( 1.94 KB )
/yingpanguazai/ssd/ssd1/www/c.sjds.net/vendor/topthink/framework/src/think/Session.php ( 1.80 KB )
/yingpanguazai/ssd/ssd1/www/c.sjds.net/vendor/topthink/framework/src/think/session/driver/File.php ( 6.27 KB )
/yingpanguazai/ssd/ssd1/www/c.sjds.net/vendor/topthink/framework/src/think/contract/SessionHandlerInterface.php ( 0.87 KB )
/yingpanguazai/ssd/ssd1/www/c.sjds.net/vendor/topthink/framework/src/think/session/Store.php ( 7.12 KB )
/yingpanguazai/ssd/ssd1/www/c.sjds.net/vendor/topthink/framework/src/think/Route.php ( 23.73 KB )
/yingpanguazai/ssd/ssd1/www/c.sjds.net/vendor/topthink/framework/src/think/route/RuleName.php ( 5.75 KB )
/yingpanguazai/ssd/ssd1/www/c.sjds.net/vendor/topthink/framework/src/think/route/Domain.php ( 2.53 KB )
/yingpanguazai/ssd/ssd1/www/c.sjds.net/vendor/topthink/framework/src/think/route/RuleGroup.php ( 22.43 KB )
/yingpanguazai/ssd/ssd1/www/c.sjds.net/vendor/topthink/framework/src/think/route/Rule.php ( 26.95 KB )
/yingpanguazai/ssd/ssd1/www/c.sjds.net/vendor/topthink/framework/src/think/route/RuleItem.php ( 9.78 KB )
/yingpanguazai/ssd/ssd1/www/c.sjds.net/route/app.php ( 1.72 KB )
/yingpanguazai/ssd/ssd1/www/c.sjds.net/vendor/topthink/framework/src/think/facade/Route.php ( 4.70 KB )
/yingpanguazai/ssd/ssd1/www/c.sjds.net/vendor/topthink/framework/src/think/route/dispatch/Controller.php ( 4.74 KB )
/yingpanguazai/ssd/ssd1/www/c.sjds.net/vendor/topthink/framework/src/think/route/Dispatch.php ( 10.44 KB )
/yingpanguazai/ssd/ssd1/www/c.sjds.net/app/controller/Index.php ( 4.81 KB )
/yingpanguazai/ssd/ssd1/www/c.sjds.net/app/BaseController.php ( 2.05 KB )
/yingpanguazai/ssd/ssd1/www/c.sjds.net/vendor/topthink/think-orm/src/facade/Db.php ( 0.93 KB )
/yingpanguazai/ssd/ssd1/www/c.sjds.net/vendor/topthink/think-orm/src/db/connector/Mysql.php ( 5.44 KB )
/yingpanguazai/ssd/ssd1/www/c.sjds.net/vendor/topthink/think-orm/src/db/PDOConnection.php ( 52.47 KB )
/yingpanguazai/ssd/ssd1/www/c.sjds.net/vendor/topthink/think-orm/src/db/Connection.php ( 8.39 KB )
/yingpanguazai/ssd/ssd1/www/c.sjds.net/vendor/topthink/think-orm/src/db/ConnectionInterface.php ( 4.57 KB )
/yingpanguazai/ssd/ssd1/www/c.sjds.net/vendor/topthink/think-orm/src/db/builder/Mysql.php ( 16.58 KB )
/yingpanguazai/ssd/ssd1/www/c.sjds.net/vendor/topthink/think-orm/src/db/Builder.php ( 24.06 KB )
/yingpanguazai/ssd/ssd1/www/c.sjds.net/vendor/topthink/think-orm/src/db/BaseBuilder.php ( 27.50 KB )
/yingpanguazai/ssd/ssd1/www/c.sjds.net/vendor/topthink/think-orm/src/db/Query.php ( 15.71 KB )
/yingpanguazai/ssd/ssd1/www/c.sjds.net/vendor/topthink/think-orm/src/db/BaseQuery.php ( 45.13 KB )
/yingpanguazai/ssd/ssd1/www/c.sjds.net/vendor/topthink/think-orm/src/db/concern/TimeFieldQuery.php ( 7.43 KB )
/yingpanguazai/ssd/ssd1/www/c.sjds.net/vendor/topthink/think-orm/src/db/concern/AggregateQuery.php ( 3.26 KB )
/yingpanguazai/ssd/ssd1/www/c.sjds.net/vendor/topthink/think-orm/src/db/concern/ModelRelationQuery.php ( 20.07 KB )
/yingpanguazai/ssd/ssd1/www/c.sjds.net/vendor/topthink/think-orm/src/db/concern/ParamsBind.php ( 3.66 KB )
/yingpanguazai/ssd/ssd1/www/c.sjds.net/vendor/topthink/think-orm/src/db/concern/ResultOperation.php ( 7.01 KB )
/yingpanguazai/ssd/ssd1/www/c.sjds.net/vendor/topthink/think-orm/src/db/concern/WhereQuery.php ( 19.37 KB )
/yingpanguazai/ssd/ssd1/www/c.sjds.net/vendor/topthink/think-orm/src/db/concern/JoinAndViewQuery.php ( 7.11 KB )
/yingpanguazai/ssd/ssd1/www/c.sjds.net/vendor/topthink/think-orm/src/db/concern/TableFieldInfo.php ( 2.63 KB )
/yingpanguazai/ssd/ssd1/www/c.sjds.net/vendor/topthink/think-orm/src/db/concern/Transaction.php ( 2.77 KB )
/yingpanguazai/ssd/ssd1/www/c.sjds.net/vendor/topthink/framework/src/think/log/driver/File.php ( 5.96 KB )
/yingpanguazai/ssd/ssd1/www/c.sjds.net/vendor/topthink/framework/src/think/contract/LogHandlerInterface.php ( 0.86 KB )
/yingpanguazai/ssd/ssd1/www/c.sjds.net/vendor/topthink/framework/src/think/log/Channel.php ( 3.89 KB )
/yingpanguazai/ssd/ssd1/www/c.sjds.net/vendor/topthink/framework/src/think/event/LogRecord.php ( 1.02 KB )
/yingpanguazai/ssd/ssd1/www/c.sjds.net/vendor/topthink/think-helper/src/Collection.php ( 16.47 KB )
/yingpanguazai/ssd/ssd1/www/c.sjds.net/vendor/topthink/framework/src/think/facade/View.php ( 1.70 KB )
/yingpanguazai/ssd/ssd1/www/c.sjds.net/vendor/topthink/framework/src/think/View.php ( 4.39 KB )
/yingpanguazai/ssd/ssd1/www/c.sjds.net/vendor/topthink/framework/src/think/Response.php ( 8.81 KB )
/yingpanguazai/ssd/ssd1/www/c.sjds.net/vendor/topthink/framework/src/think/response/View.php ( 3.29 KB )
/yingpanguazai/ssd/ssd1/www/c.sjds.net/vendor/topthink/framework/src/think/Cookie.php ( 6.06 KB )
/yingpanguazai/ssd/ssd1/www/c.sjds.net/vendor/topthink/think-view/src/Think.php ( 8.38 KB )
/yingpanguazai/ssd/ssd1/www/c.sjds.net/vendor/topthink/framework/src/think/contract/TemplateHandlerInterface.php ( 1.60 KB )
/yingpanguazai/ssd/ssd1/www/c.sjds.net/vendor/topthink/think-template/src/Template.php ( 46.61 KB )
/yingpanguazai/ssd/ssd1/www/c.sjds.net/vendor/topthink/think-template/src/template/driver/File.php ( 2.41 KB )
/yingpanguazai/ssd/ssd1/www/c.sjds.net/vendor/topthink/think-template/src/template/contract/DriverInterface.php ( 0.86 KB )
/yingpanguazai/ssd/ssd1/www/c.sjds.net/runtime/temp/4b635f01740da80a68ecf76597ee81b6.php ( 12.06 KB )
/yingpanguazai/ssd/ssd1/www/c.sjds.net/vendor/topthink/think-trace/src/Html.php ( 4.42 KB )
CONNECT:[ UseTime:0.000420s ] mysql:host=127.0.0.1;port=3306;dbname=c_sjds;charset=utf8mb4
SHOW FULL COLUMNS FROM `fenlei` [ RunTime:0.000650s ]
SELECT * FROM `fenlei` WHERE `fid` = 0 [ RunTime:0.000310s ]
SELECT * FROM `fenlei` WHERE `fid` = 63 [ RunTime:0.021575s ]
SHOW FULL COLUMNS FROM `set` [ RunTime:0.000693s ]
SELECT * FROM `set` [ RunTime:0.003793s ]
SHOW FULL COLUMNS FROM `article` [ RunTime:0.000785s ]
SELECT * FROM `article` WHERE `id` = 464433 LIMIT 1 [ RunTime:0.002562s ]
UPDATE `article` SET `lasttime` = 1775562293 WHERE `id` = 464433 [ RunTime:0.009523s ]
SELECT * FROM `fenlei` WHERE `id` = 64 LIMIT 1 [ RunTime:0.000317s ]
SELECT * FROM `article` WHERE `id` < 464433 ORDER BY `id` DESC LIMIT 1 [ RunTime:0.000560s ]
SELECT * FROM `article` WHERE `id` > 464433 ORDER BY `id` ASC LIMIT 1 [ RunTime:0.054276s ]
SELECT * FROM `article` WHERE `id` < 464433 ORDER BY `id` DESC LIMIT 10 [ RunTime:0.049235s ]
SELECT * FROM `article` WHERE `id` < 464433 ORDER BY `id` DESC LIMIT 10,10 [ RunTime:0.014544s ]
SELECT * FROM `article` WHERE `id` < 464433 ORDER BY `id` DESC LIMIT 20,10 [ RunTime:0.013046s ]
0.247380s