📚 上海中考初中化学知识点汇总 PDF
贴合上海中考考纲从 “物质的组成与结构” 到 “化学计算与应用”,覆盖上海中考化学全部核心模块,严格对照上海中考大纲,剔除超纲内容,每一个知识点都踩在考点上。
重点标注,一目了然高频考点用红色标注,易混概念(比如酸碱盐的区分、常见沉淀颜色)做了对比表格,实验步骤、化学方程式分类整理。
体系化梳理,好背又高效把零散知识点串成逻辑框架:比如金属活动性顺序口诀、常见气体制备实验流程、化学计算解题模板牢。
关注公众号获取更多精彩内容
▲点击上方关注公众号


如需领取完整电子版资料

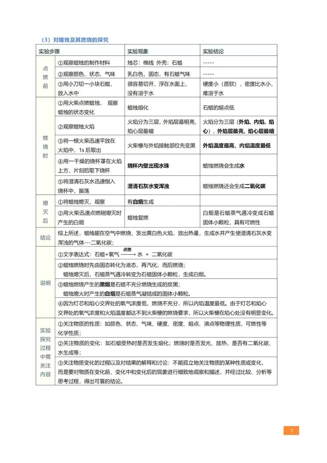
上海中考初中化学知识点汇总




















来源标注:网络素材+AI生成,转载请注明出处

为了方便家长们交流教育经验、互换学习资料,我们建立了上海家长交流群,扫下方二维码并备注孩子所在的【年级】或【区】,以便邀请您进对应的群。


如果您想了解最新的升学资讯
获得更多名校资料、专题资料
欢迎加入家长抱团群
免责及版权申明
部分内容来自于网络,版权属于原作者,如有不妥之处请联系本公众号,编者将会尽快改正、重发或删除。
上海初高中英语高频词汇词组、短语背诵速记默写表+八年级下学期新版教材笔记+上中七宝高中英语满分作文一本通
小学英语 Power Up 全级别资料+思维100英语真题 / 模拟题合集
上海中考历史、道德与法治全册知识清单+重难点专练及综合训练(附解析)
2026上海初高中名校英语试卷、寒假预习讲义、专项练习卷、一模卷汇编+2026届上海高考英语热点练习222页+高考英语翻译100道经典例句
点击“蓝字查看”👆