


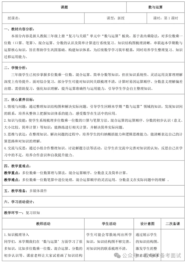
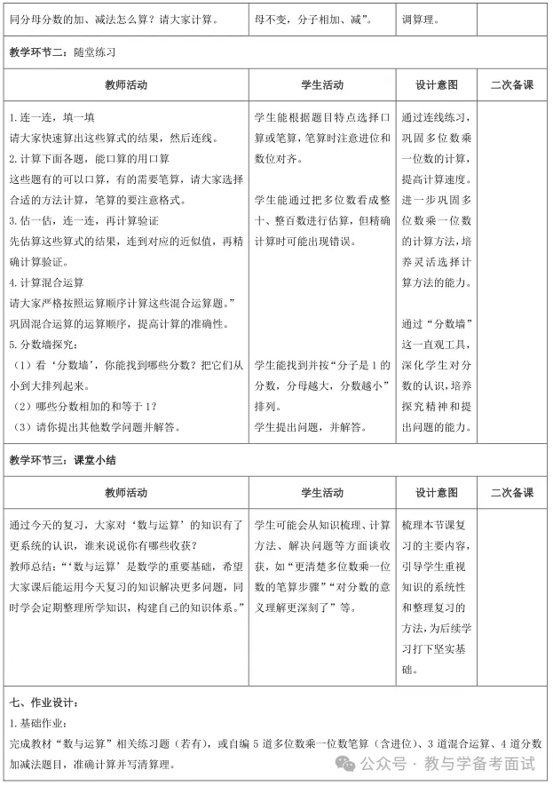
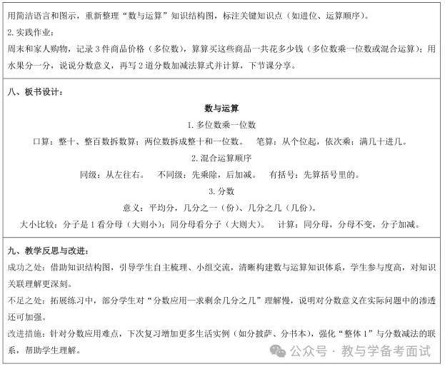
三上《数与运算》核心素养教案+教学反思+二次备课栏

















●End●
——生活中,总有些东西值得分享——

微信平台:a03543930561
创刊日期:2022年8月20日
投稿邮箱:acr03543930561@163.com
◆ ◆ ◆

—创造好教研 建设好课堂—
左权教研,打造左权教育人自己的教研品牌!

01.【电子教材】初中7~9年级多版本各科电子课本电子教材汇总
02.【家庭教育】心理专家李玫瑾:孩子写作业拖拉这样治,立竿见影!
03.【教学常规】左权县中小学教师“教-学-评”一体化常规建设指导意见(2024-2025学年修订稿)
04.【政策解读】《晋中市高中阶段学校考试招生制度改革实施方案》解读与政策问答
08.【学科工作室】踔厉奋发启新程 笃行不怠向未来——左权县“义务教育阶段县级学科工作室”启动仪式
09.【初中历史工作室】聚焦学科课标教材践行大单元理念 探索教学评一体化赋能高质量发展——七年级下册“211”大单元任务导学培训会侧记
11.【标点符号】小学超全标点符号用法,附例句、解析!收藏够用12年
14.【教研动态】左权县中小学第一届“析真题”说题大赛初中历史活动纪实
15.【喜报捷传】左权县多名教师在2023年北师大优秀项目学习学科试题评选活动中获奖
17.【课程标准】2022年版义务教育课程标准电子版可下载(16个学科全)
18.【教研动态】左权县中小学第一届“析真题”说题大赛小学数学活动纪实
19.【教研员述职】研究管理指导 强内涵提升 教育科研引领 高质量发展——左权县教研室2024年全体教研员述职大会
20.【2024回顾】左权教研公众号2024盘点:一路深耕,成果斐然
22.【人工智能】DeepSeek使用指南:30个免费使用渠道