
基于精准解析二年级统编小学语文教科书编排的教学策略研究
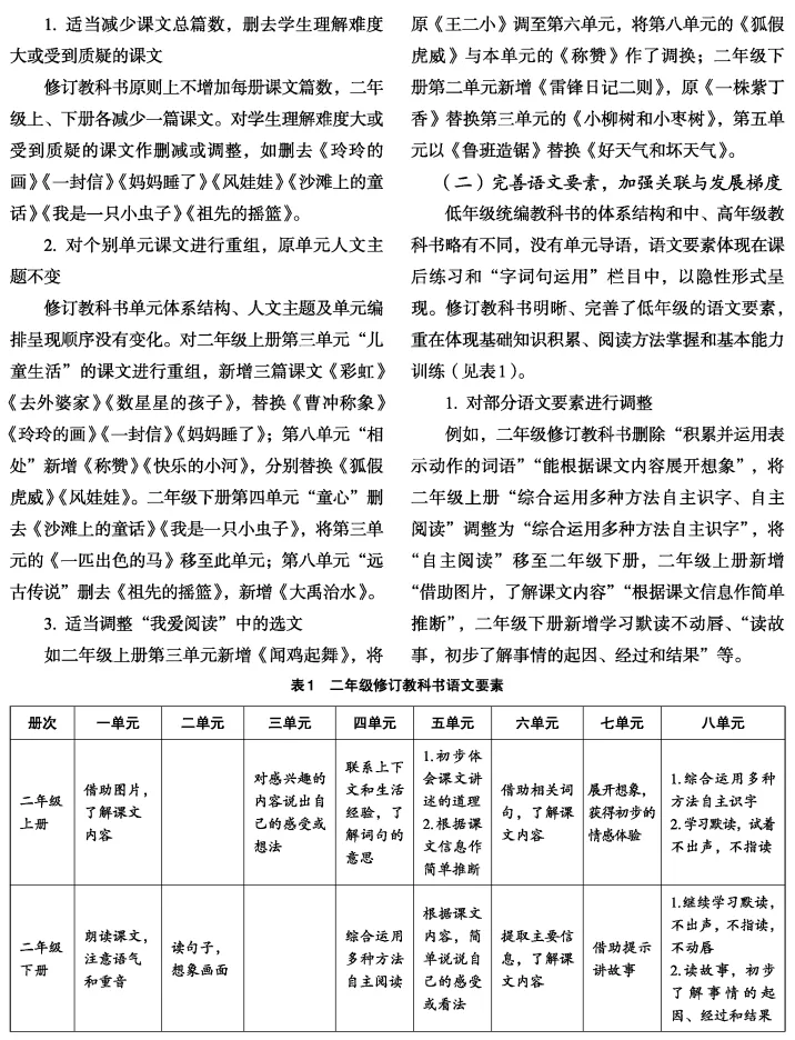
摘要:想要用好统编小学语文教科书,不仅需要编者及时阐明教科书编排意图,还需要教师认真钻研教科书,准确把握教学目标,明确教学方向,规范教学实践。基于对二年级统编小学语文教科书修订要点、编排意图的深度解析,可以明确,识字写字、学词学句是低年级语文学习的重中之重,加强朗读基本功训练和词句训练是低年级阅读教学的核心任务,营造无压力的表达氛围和引导学生在真实情境中学习表达是教学的关键。
关键词:统编教科书;修订要点;识字写字;朗读和词句训练;语言表达
免责声明:非本人原创文章,版权归原作者,侵删。未经允许,禁止转载或抄袭。
-----------END ----------
小黄老师985研毕,深耕一线教学17年,市科研骨干,知网发表论文四十余篇,协助教师获奖千余篇,因为真实在职在编,所以不方便透露真实身份。需要约稿请在文末添加小黄老师微信(黄师相助1968)hsxz1968,我有把握写得比市面上质量好,价格也不会太高,但价值决定价格,想要特别便宜的老师,请勿扰。注意:为防止社会闲杂人等或中介混进来,请对小黄老师开放朋友圈,否则不通过!
扫一扫,添加小黄老师为好友,须开放朋友圈,否则不通过。
