当前位置:首页>小学教材>【一等奖小学语文教学评一致性教学论文】基于“教学做合一”的语文教学评一致性课堂教学实践探索—以统编四年级下册单元教学为例

【一等奖小学语文教学评一致性教学论文】基于“教学做合一”的语文教学评一致性课堂教学实践探索—以统编四年级下册单元教学为例

  • 2026-03-27 03:38:32
【一等奖小学语文教学评一致性教学论文】基于“教学做合一”的语文教学评一致性课堂教学实践探索—以统编四年级下册单元教学为例

基于“教学做合一”的小学语文教学评一致性课堂教学实践探索

——以统编教材四年级下册童话单元教学为例

要:陶行知“教学做合一”理论强调“行是知之始”“做是学的中心”,这一思想为破解当前小学语文课堂中“教—学—评”脱节的困境提供了重要启示。本文以小学语文统编教材四年级下册第八单元为例,开展“教学做合一”理念下小学语文“教—学—评”一致性课堂教学实践探索。通过真实案例展现“做中教、做中学、做中评”的协同机制,并结合实践进行理性思辨,为童话单元教学提供可复制的实践范式。 

关键词:教学做合一;“教—学—评”一致性;小学语文

传统童话单元教学中,“教—学—评”的脱节主要体现在三个维度。其一,教学目标与学生经验脱节。教师多聚焦“了解童话特点”“学习想象手法”等知识目标,忽视学生对“想象如何产生”的亲身体验;其二,学习过程与实践体验割裂。学生在课堂上被动接收“想象要大胆”“情节要有趣”等写作技巧,缺乏“动手实践—自主想象—表达验证”的过程,导致习作时出现“想象空洞”“模仿套路”等问题;其三,评价标准与能力发展错位。评价多关注“是否运用想象”“语句是否通顺”,而忽视“想象的独特性”“表达的真实性”。“教学做合一”理论为重构“教—学—评”一致性提供了三重破解逻辑。

一、厘清认识:单元教学困境与“教学做合一”的破解逻辑 

(一)目标设定的“实践导向” 

陶行知指出:“先生不应该专教书,他的责任是教人做人;学生不应该专读书,他的责任是学习人生之道。”基于此,笔者认为,小学语文四年级下册第八单元目标需从“知识传授”转向“素养培育”,将“感受童话想象”转化为“体验想象过程”,将“学习想象手法”转化为“运用想象解决问题”。其核心目标可重构为:通过实践活动体验想象的产生过程,能结合生活经验展开独特的奇思妙想,并能用具体事例描述想象内容,在评价中关注想象的合理性与创造性。 

(二)学习过程中的“做中学”机制 

“教学做合一”强调“在做上教,在做上学”,童话单元的学习应构建“实践体验—想象生成—表达梳理”的闭环。如在《巨人的花园》教学中,可让学生动手搭建“理想花园”模型;在摆放花草、设计路径的过程中,自然产生“会变色的花”“能唱歌的喷泉”等独特想象,再将这些想象转化为文字描述。这种“做中想、想中写”的过程,远比单纯分析课文更有效。 

(三)评价体系的“实践本位” 

陶行知主张“评价要在做上检验”,童话单元的评价应贯穿“做”的全过程:既关注学生在实践活动中的想象表现(如搭建模型时的创意),也关注习作中对想象的具体表达(如是否有细节描写),更关注想象与生活的联结(如是否基于真实需求)。通过“做前诊断性评价—做中形成性评价—做后总结性评价”的连贯设计,实现评价对学习的实时引导。 在四年级下册第八单元的初始调研中,我们发现85%的学生认为“写想象作文很难,不知道想什么”,72%的教师反映“学生的想象千篇一律,缺乏新意”。这一数据印证了传统教学的弊端——脱离“做”的想象教学,只能让学生停留在“模仿他人想象”的层面,而“教学做合一”指导下的“教—学—评”一致性设计,正是要让学生在实践中找到“自己的想象”。 

二、实践范例:达成“教—学—评”一致性课堂的实践路径 

基于“教学做合一”理念,结合四年级下册第八单元特点,我们构建了以语文要素与人文主题为锚点,聚焦真实情境、儿童体验与互动的小学语文“教—学—评”一致课堂的有效途径。教师通过设核心任务、子任务及核心问题,促儿童深析文本、深验过程、深思价值,达成“深度学习”。达成其学习路径要做好三个转向: 

(一)转向一:强化结构性的整体化教学思路

统编教材四下第八单元共三篇选文:两篇外国童话,一篇中国童话;其中两篇是整本书的节选。《宝葫芦的秘密》是常人体童话,《巨人的花园》是超人体童话,《海的女儿》是拟人体童话。

1.根据“语文要素”重构“教”的内容 

在教学中,教师应联结具体童话篇章,引导儿童体悟童话特色,领略其“情节”和“奇妙”,并洞悉故事中人设之美善。经过“语文要素”的梳理,我们可以得到“教”的内容:“事情的起因、经过、结果,以及所创设的人物形象和人物活动,构成一个完整的故事。”(见图1)

2.根据“人文主题”锚定跨学科的“学”的过程 

鉴于语文学习在认知世界与思维发展中具有独特意义,在总结学科要旨时,通常会聚焦于能跨越特定学术范畴、具有广泛适用性的核心议题。为什么那么多人都爱读童话,为什么童话故事能吸引一代又一代的人?在以上问题中,不难发现问题的核心都指向原因:好的童话故事中有什么秘密?因此,提前引领单元学习的人文主题为:好的童话故事有好的故事结构。找到童话故事的秘密,让儿童发现自己发现不了的“美”,让原本“美”的童话变得更“美”。(见图2)

3.根据“评”的始终形成螺旋进阶的目标体系 

根据“语文要素”“人文主题”,形成目标:找到童话故事的秘密,让儿童发现自己发现不了的“美”,让原本“美”的童话变得更“美”。基于本单元,好的童话故事的秘密是什么呢?《宝葫芦的秘密》在于“反转”,《巨人的花园》在于“对比”,《海的女儿》在于“选择”。同时,多样的“反转”让三篇故事产生不断的惊喜,从而形成螺旋进阶的目标体系。

例如,《海的女儿》这篇课文,可以设置以下教学目标:目标1:赏一赏最美的海底世界。目标2:找一找美人鱼之“最”。目标3:品一品小人鱼的选择。聚焦这三个教学目标,在教学时,针对“是做能活三百年的人鱼还是做可能只活一天的人”进行探讨。让儿童明白:人在最终能够获得一个不灭的灵魂,做人鱼虽然能活三百年但是没有一个不灭的灵魂。儿童带着这种思辨性的阅读期待进入整本书阅读。使儿童在螺旋进阶的目标体系中培养高阶思维能力。 

(二)转向二:创建层次性的统整化主题与任务

通过系统规划多元活动,引导儿童在主动参与和亲身体验中,逐步叩开“教—学—评”的大门,进而稳步达成预设学习目标,最终实现对“教学做合一”的深层理解。(见图3)

(三)转向三:设计逆向性的多维度表现性评价

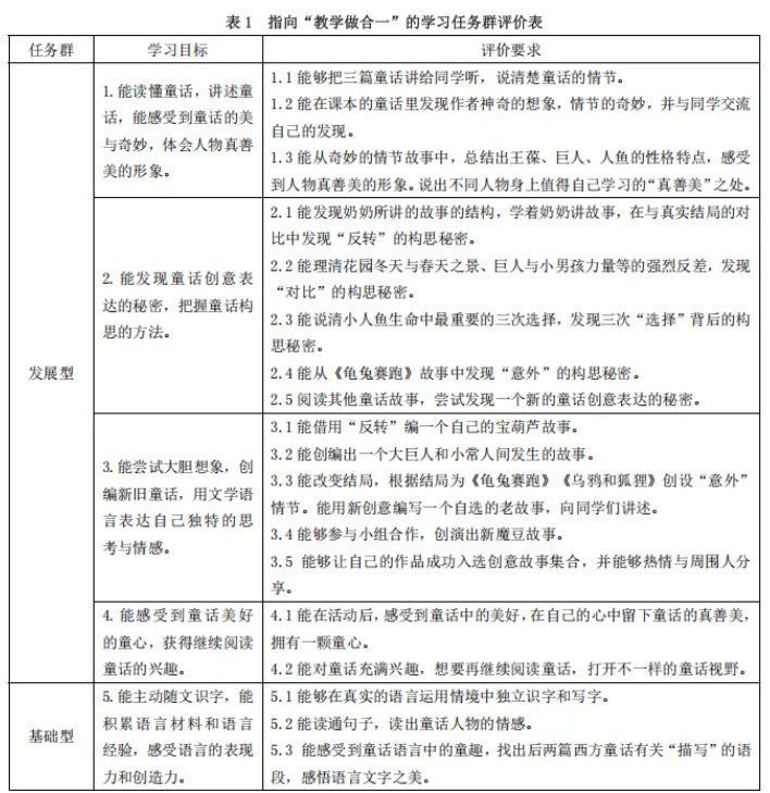
本单元采用“学习目标→学习评价→学习活动”的逆向设计,根据单元目标来具体制定(见表 1)。学习评价对应学习目标,以儿童的关键性表现和代表性作品实证学习目标的达成度。于开展真实性情境任务之前,向儿童明示评价准则与度量工具,激励其连贯性地评估学习历程,并促使儿童转变为自我驱动的求学者。

三、实施策略:以“教学做合一”统整“教—学—评”一致性有效课堂建构 

“好故事的秘密”是依托教材现有资源,为达成单元目标而做的有意识选取。它以学科“教学做合一”为明线,在“教—学—评”一致性有效课堂中,分层次引导儿童分析童话故事的起因、经过与结果,结合文本体会童话中奇妙的想象及人物真善美的形象,从而指向“教学做合一”,推动儿童将所学迁移到生活中,深度领悟生活智慧。其教学目标要有三个层级的意识。第一层级:掌握知能。第二层级:深入理解。第三层级:迁移运用。 

(一)掌握知能:精准定标,指明“教”的内容 

掌握知能是小学语文教学基础性目标,通过精准定标,指明学教方向到哪里,清晰建构底层逻辑。其包含:衔接、顺序、整合三个环节。

1.衔接:精准确定教学目标

以语文要素之间的连贯性为基准,验证能力过渡的关键节点。通过展现与活用学生过往经验,架设新旧知识的桥梁,深化对语文要素的理解,并以此精确设定教学目标。例如:《巨人的花园》这篇课文,根据五年级儿童学情,安排以下目标:目标1:抓对比,读懂画面。接着,探究态度的变化,读懂变化原因,发现花园的变化取决于巨人态度的变化。目标2:抓对比,概讲故事。目标3:抓对比,思考转变。目标4:抓对比,创编童话。课后练习有一个小要求:凭借想象,将孩子们在巨人的花园中畅快玩耍的情景刻画出来。这个场景都能写,但是如何抓对比去写,这就需要把巨人的“巨”和孩子的“小”融合写,形成反差,衔接自然,才更能体现出巨人发现“孩子们就是春天”的真情感受。 

2.顺序:深入思考儿童认知度 

以由浅入深的儿童认知规律为遵循,验证认知进阶的关键环节。通过契合与调动儿童的认知经验,架设认知梯度的桥梁,深化对学习内容的感知,并以此合理规划教学推进顺序。例如,设置“魔豆广场发布会——采访广场设计师”的活动。儿童先在班内以小组为单位筛选统计问题,选派班级代表在“魔豆广场发布会”上采访广场设计师,了解魔豆广场背后的童话故事,感受男孩身上值得我们学习的聪明、机智、果敢,明白魔豆承载着的希望与幸福,从而激发儿童对童话的阅读热情,体悟魔豆广场真善美的存在意义。

3.整合:整体建构教学模块 

以儿童既有经验为基点,依循学习之所需,贯穿课程单元各部分的互融与联系,聚合课程内容,整体建构教学模块,多角度统筹语言实践活动,确保目标、内容及活动的一致性。例如,设置“魔豆广场发布会——创演新魔豆故事”的活动。四年级儿童想象创编新魔豆故事,以小组为单位合作创演,感受童话故事由文字创作到代入体验的有趣过程,在想象的情境场中,在童趣的魔豆广场上,感受童话的奇妙,感受创作的乐趣,感受成果的满足。同时,设置“魔豆广场发布会——创意故事集发布”的活动。以班级为单位,在前期搜集儿童创编的创意故事,各班完成一本创意故事集,在魔豆广场发布,并分享故事。本活动也完成了学习结果的作品化。 

(二)深入理解:建构活动,串联“学”的过程 

“教学做合一”是为了促成儿童更好地去理解怎么进行学习的过程,通过深入理解,建构活动,促进学习发生。其包含:拉线、织网、布点三个环节。 

1.拉线:基于任务,设计聚焦“教学做合一”的情境链 

本单元核心目标:“从阅读走向表达,从童话阅读走向童话创编”,并围绕“教学做合一”建立目标与情境间的联系,以“好故事的秘密”为线索设计三大情境(即借“反转”读男孩的故事;借“对比”读巨人的故事;借“选择”读美人鱼的故事)。三大情境任务既是达成预期教育成果的课程核心,也是激发理解理念的关键辅助工具,构建童话单元教学体系的核心框架。 

2.织网:联结资源,设计对应评价的子任务 

本单元让儿童在发现好故事创作秘密后用新创意讲老故事,从童话阅读走向童话创编。例如:变结局新编《龟兔赛跑》。设想不同的故事结局,根据结局来想象新的故事情节,尝试按自己想法创编属于自己的新《龟兔赛跑》故事。再如:借法宝新编《乌鸦和狐狸》。思考:如果用反转来构思故事,可以设计怎样的情节?如果用对比来构思故事,可能会发生怎样的情节?如果用选择来构思故事,又可能会发生什么呢?儿童借用课内课外习得的童话构思法宝,尝试新编《乌鸦和狐狸》,有结构有方法地尝试系统性地创编童话,把自己的童话故事编得美、编得有趣、编得吸引人,从而达到评价的目的。

3.布点:内嵌过程,设计思维进阶的主问题 

本单元在整合教材内外资源与情境相融的基础上,串联学习议题,促进思维之统整,并进行知识迁移。其关注课堂问题设计,由侧重快速掌握事实性结果的表面化问题,转向探索内容以启迪思考、深入理解的深层次问题,持续激发儿童既有经验,唤醒其内驱力。例如,《宝葫芦的秘密》由“活动1:像奶奶那样的讲故事。”“活动2:王葆最想发生的故事。”“活动3:读作者写的故事结局”“活动4:创编我的宝葫芦故事”四个活动构成,所对应的学习目标是“能发现童话创意表达的秘密,把握童话构思的方法。”先发现奶奶讲故事的秘密,通过把握奶奶讲故事的结构,再来学着奶奶讲一个个的故事,创造出无穷无尽的故事。王葆在生活中遇到问题时,也想成为奶奶故事中的张三、李四,拥有一个宝葫芦。由不同结局,儿童产生问题:既然宝葫芦无所不能,那么王葆为什么要把宝葫芦扔掉?儿童带着问题去阅读,去思考。 

(三)迁移运用:聚焦逆向,贯穿“评”的始终 

迁移运用呼应语文要素中的评价目标达成,通过聚焦逆向性,设计逆向性的多维度表现性评价,落实评价任务在哪里。其包含以下三方面:

1.情境驱动评价 

单元学习的过程就是评价具化的过程,每一篇都指向不同层面的方法习得,最终达成有目的、有条理、有主次、有特点的童话故事,促成单篇文本向主题任务群的聚拢、互构、相协、共振。设置情境任务:在校园里,为什么有一个魔豆广场?为什么魔豆广场里有一棵像是要长到天上去的魔豆,为什么有一个正在努力往上爬的男孩?当然,这个景点来自童话故事。四年级将开展为期两周的“解密魔豆广场”系列活动,通过阅读童话故事,发现“好故事的秘密”,举办“魔豆广场发布会”。并制作《好故事的秘密创意故事集》,设计四个“教学做合一”任务,这四个任务层层推进,儿童通过具体可视化的活动,通过情境任务驱动来进行评价。

......

范文只能参考,如需完整版阅读,请扫描下方二维码,或添加微信afx7800获取吧!

免责声明:尊重原创,版权归原作者,仅作为优秀范文参考!如侵犯您的权益,请联系删除。

最新文章

随机文章

基本 文件 流程 错误 SQL 调试
  1. 请求信息 : 2026-04-11 15:10:31 HTTP/2.0 GET : https://c.sjds.net/a/458378.html
  2. 运行时间 : 0.085081s [ 吞吐率:11.75req/s ] 内存消耗:4,509.66kb 文件加载:140
  3. 缓存信息 : 0 reads,0 writes
  4. 会话信息 : SESSION_ID=b23141010a41ccfff1954da5ccbac103
  1. /yingpanguazai/ssd/ssd1/www/c.sjds.net/public/index.php ( 0.79 KB )
  2. /yingpanguazai/ssd/ssd1/www/c.sjds.net/vendor/autoload.php ( 0.17 KB )
  3. /yingpanguazai/ssd/ssd1/www/c.sjds.net/vendor/composer/autoload_real.php ( 2.49 KB )
  4. /yingpanguazai/ssd/ssd1/www/c.sjds.net/vendor/composer/platform_check.php ( 0.90 KB )
  5. /yingpanguazai/ssd/ssd1/www/c.sjds.net/vendor/composer/ClassLoader.php ( 14.03 KB )
  6. /yingpanguazai/ssd/ssd1/www/c.sjds.net/vendor/composer/autoload_static.php ( 4.90 KB )
  7. /yingpanguazai/ssd/ssd1/www/c.sjds.net/vendor/topthink/think-helper/src/helper.php ( 8.34 KB )
  8. /yingpanguazai/ssd/ssd1/www/c.sjds.net/vendor/topthink/think-validate/src/helper.php ( 2.19 KB )
  9. /yingpanguazai/ssd/ssd1/www/c.sjds.net/vendor/topthink/think-orm/src/helper.php ( 1.47 KB )
  10. /yingpanguazai/ssd/ssd1/www/c.sjds.net/vendor/topthink/think-orm/stubs/load_stubs.php ( 0.16 KB )
  11. /yingpanguazai/ssd/ssd1/www/c.sjds.net/vendor/topthink/framework/src/think/Exception.php ( 1.69 KB )
  12. /yingpanguazai/ssd/ssd1/www/c.sjds.net/vendor/topthink/think-container/src/Facade.php ( 2.71 KB )
  13. /yingpanguazai/ssd/ssd1/www/c.sjds.net/vendor/symfony/deprecation-contracts/function.php ( 0.99 KB )
  14. /yingpanguazai/ssd/ssd1/www/c.sjds.net/vendor/symfony/polyfill-mbstring/bootstrap.php ( 8.26 KB )
  15. /yingpanguazai/ssd/ssd1/www/c.sjds.net/vendor/symfony/polyfill-mbstring/bootstrap80.php ( 9.78 KB )
  16. /yingpanguazai/ssd/ssd1/www/c.sjds.net/vendor/symfony/var-dumper/Resources/functions/dump.php ( 1.49 KB )
  17. /yingpanguazai/ssd/ssd1/www/c.sjds.net/vendor/topthink/think-dumper/src/helper.php ( 0.18 KB )
  18. /yingpanguazai/ssd/ssd1/www/c.sjds.net/vendor/symfony/var-dumper/VarDumper.php ( 4.30 KB )
  19. /yingpanguazai/ssd/ssd1/www/c.sjds.net/vendor/topthink/framework/src/think/App.php ( 15.30 KB )
  20. /yingpanguazai/ssd/ssd1/www/c.sjds.net/vendor/topthink/think-container/src/Container.php ( 15.76 KB )
  21. /yingpanguazai/ssd/ssd1/www/c.sjds.net/vendor/psr/container/src/ContainerInterface.php ( 1.02 KB )
  22. /yingpanguazai/ssd/ssd1/www/c.sjds.net/app/provider.php ( 0.19 KB )
  23. /yingpanguazai/ssd/ssd1/www/c.sjds.net/vendor/topthink/framework/src/think/Http.php ( 6.04 KB )
  24. /yingpanguazai/ssd/ssd1/www/c.sjds.net/vendor/topthink/think-helper/src/helper/Str.php ( 7.29 KB )
  25. /yingpanguazai/ssd/ssd1/www/c.sjds.net/vendor/topthink/framework/src/think/Env.php ( 4.68 KB )
  26. /yingpanguazai/ssd/ssd1/www/c.sjds.net/app/common.php ( 0.03 KB )
  27. /yingpanguazai/ssd/ssd1/www/c.sjds.net/vendor/topthink/framework/src/helper.php ( 18.78 KB )
  28. /yingpanguazai/ssd/ssd1/www/c.sjds.net/vendor/topthink/framework/src/think/Config.php ( 5.54 KB )
  29. /yingpanguazai/ssd/ssd1/www/c.sjds.net/config/app.php ( 0.95 KB )
  30. /yingpanguazai/ssd/ssd1/www/c.sjds.net/config/cache.php ( 0.78 KB )
  31. /yingpanguazai/ssd/ssd1/www/c.sjds.net/config/console.php ( 0.23 KB )
  32. /yingpanguazai/ssd/ssd1/www/c.sjds.net/config/cookie.php ( 0.56 KB )
  33. /yingpanguazai/ssd/ssd1/www/c.sjds.net/config/database.php ( 2.48 KB )
  34. /yingpanguazai/ssd/ssd1/www/c.sjds.net/vendor/topthink/framework/src/think/facade/Env.php ( 1.67 KB )
  35. /yingpanguazai/ssd/ssd1/www/c.sjds.net/config/filesystem.php ( 0.61 KB )
  36. /yingpanguazai/ssd/ssd1/www/c.sjds.net/config/lang.php ( 0.91 KB )
  37. /yingpanguazai/ssd/ssd1/www/c.sjds.net/config/log.php ( 1.35 KB )
  38. /yingpanguazai/ssd/ssd1/www/c.sjds.net/config/middleware.php ( 0.19 KB )
  39. /yingpanguazai/ssd/ssd1/www/c.sjds.net/config/route.php ( 1.89 KB )
  40. /yingpanguazai/ssd/ssd1/www/c.sjds.net/config/session.php ( 0.57 KB )
  41. /yingpanguazai/ssd/ssd1/www/c.sjds.net/config/trace.php ( 0.34 KB )
  42. /yingpanguazai/ssd/ssd1/www/c.sjds.net/config/view.php ( 0.82 KB )
  43. /yingpanguazai/ssd/ssd1/www/c.sjds.net/app/event.php ( 0.25 KB )
  44. /yingpanguazai/ssd/ssd1/www/c.sjds.net/vendor/topthink/framework/src/think/Event.php ( 7.67 KB )
  45. /yingpanguazai/ssd/ssd1/www/c.sjds.net/app/service.php ( 0.13 KB )
  46. /yingpanguazai/ssd/ssd1/www/c.sjds.net/app/AppService.php ( 0.26 KB )
  47. /yingpanguazai/ssd/ssd1/www/c.sjds.net/vendor/topthink/framework/src/think/Service.php ( 1.64 KB )
  48. /yingpanguazai/ssd/ssd1/www/c.sjds.net/vendor/topthink/framework/src/think/Lang.php ( 7.35 KB )
  49. /yingpanguazai/ssd/ssd1/www/c.sjds.net/vendor/topthink/framework/src/lang/zh-cn.php ( 13.70 KB )
  50. /yingpanguazai/ssd/ssd1/www/c.sjds.net/vendor/topthink/framework/src/think/initializer/Error.php ( 3.31 KB )
  51. /yingpanguazai/ssd/ssd1/www/c.sjds.net/vendor/topthink/framework/src/think/initializer/RegisterService.php ( 1.33 KB )
  52. /yingpanguazai/ssd/ssd1/www/c.sjds.net/vendor/services.php ( 0.14 KB )
  53. /yingpanguazai/ssd/ssd1/www/c.sjds.net/vendor/topthink/framework/src/think/service/PaginatorService.php ( 1.52 KB )
  54. /yingpanguazai/ssd/ssd1/www/c.sjds.net/vendor/topthink/framework/src/think/service/ValidateService.php ( 0.99 KB )
  55. /yingpanguazai/ssd/ssd1/www/c.sjds.net/vendor/topthink/framework/src/think/service/ModelService.php ( 2.04 KB )
  56. /yingpanguazai/ssd/ssd1/www/c.sjds.net/vendor/topthink/think-trace/src/Service.php ( 0.77 KB )
  57. /yingpanguazai/ssd/ssd1/www/c.sjds.net/vendor/topthink/framework/src/think/Middleware.php ( 6.72 KB )
  58. /yingpanguazai/ssd/ssd1/www/c.sjds.net/vendor/topthink/framework/src/think/initializer/BootService.php ( 0.77 KB )
  59. /yingpanguazai/ssd/ssd1/www/c.sjds.net/vendor/topthink/think-orm/src/Paginator.php ( 11.86 KB )
  60. /yingpanguazai/ssd/ssd1/www/c.sjds.net/vendor/topthink/think-validate/src/Validate.php ( 63.20 KB )
  61. /yingpanguazai/ssd/ssd1/www/c.sjds.net/vendor/topthink/think-orm/src/Model.php ( 23.55 KB )
  62. /yingpanguazai/ssd/ssd1/www/c.sjds.net/vendor/topthink/think-orm/src/model/concern/Attribute.php ( 21.05 KB )
  63. /yingpanguazai/ssd/ssd1/www/c.sjds.net/vendor/topthink/think-orm/src/model/concern/AutoWriteData.php ( 4.21 KB )
  64. /yingpanguazai/ssd/ssd1/www/c.sjds.net/vendor/topthink/think-orm/src/model/concern/Conversion.php ( 6.44 KB )
  65. /yingpanguazai/ssd/ssd1/www/c.sjds.net/vendor/topthink/think-orm/src/model/concern/DbConnect.php ( 5.16 KB )
  66. /yingpanguazai/ssd/ssd1/www/c.sjds.net/vendor/topthink/think-orm/src/model/concern/ModelEvent.php ( 2.33 KB )
  67. /yingpanguazai/ssd/ssd1/www/c.sjds.net/vendor/topthink/think-orm/src/model/concern/RelationShip.php ( 28.29 KB )
  68. /yingpanguazai/ssd/ssd1/www/c.sjds.net/vendor/topthink/think-helper/src/contract/Arrayable.php ( 0.09 KB )
  69. /yingpanguazai/ssd/ssd1/www/c.sjds.net/vendor/topthink/think-helper/src/contract/Jsonable.php ( 0.13 KB )
  70. /yingpanguazai/ssd/ssd1/www/c.sjds.net/vendor/topthink/think-orm/src/model/contract/Modelable.php ( 0.09 KB )
  71. /yingpanguazai/ssd/ssd1/www/c.sjds.net/vendor/topthink/framework/src/think/Db.php ( 2.88 KB )
  72. /yingpanguazai/ssd/ssd1/www/c.sjds.net/vendor/topthink/think-orm/src/DbManager.php ( 8.52 KB )
  73. /yingpanguazai/ssd/ssd1/www/c.sjds.net/vendor/topthink/framework/src/think/Log.php ( 6.28 KB )
  74. /yingpanguazai/ssd/ssd1/www/c.sjds.net/vendor/topthink/framework/src/think/Manager.php ( 3.92 KB )
  75. /yingpanguazai/ssd/ssd1/www/c.sjds.net/vendor/psr/log/src/LoggerTrait.php ( 2.69 KB )
  76. /yingpanguazai/ssd/ssd1/www/c.sjds.net/vendor/psr/log/src/LoggerInterface.php ( 2.71 KB )
  77. /yingpanguazai/ssd/ssd1/www/c.sjds.net/vendor/topthink/framework/src/think/Cache.php ( 4.92 KB )
  78. /yingpanguazai/ssd/ssd1/www/c.sjds.net/vendor/psr/simple-cache/src/CacheInterface.php ( 4.71 KB )
  79. /yingpanguazai/ssd/ssd1/www/c.sjds.net/vendor/topthink/think-helper/src/helper/Arr.php ( 16.63 KB )
  80. /yingpanguazai/ssd/ssd1/www/c.sjds.net/vendor/topthink/framework/src/think/cache/driver/File.php ( 7.84 KB )
  81. /yingpanguazai/ssd/ssd1/www/c.sjds.net/vendor/topthink/framework/src/think/cache/Driver.php ( 9.03 KB )
  82. /yingpanguazai/ssd/ssd1/www/c.sjds.net/vendor/topthink/framework/src/think/contract/CacheHandlerInterface.php ( 1.99 KB )
  83. /yingpanguazai/ssd/ssd1/www/c.sjds.net/app/Request.php ( 0.09 KB )
  84. /yingpanguazai/ssd/ssd1/www/c.sjds.net/vendor/topthink/framework/src/think/Request.php ( 55.78 KB )
  85. /yingpanguazai/ssd/ssd1/www/c.sjds.net/app/middleware.php ( 0.25 KB )
  86. /yingpanguazai/ssd/ssd1/www/c.sjds.net/vendor/topthink/framework/src/think/Pipeline.php ( 2.61 KB )
  87. /yingpanguazai/ssd/ssd1/www/c.sjds.net/vendor/topthink/think-trace/src/TraceDebug.php ( 3.40 KB )
  88. /yingpanguazai/ssd/ssd1/www/c.sjds.net/vendor/topthink/framework/src/think/middleware/SessionInit.php ( 1.94 KB )
  89. /yingpanguazai/ssd/ssd1/www/c.sjds.net/vendor/topthink/framework/src/think/Session.php ( 1.80 KB )
  90. /yingpanguazai/ssd/ssd1/www/c.sjds.net/vendor/topthink/framework/src/think/session/driver/File.php ( 6.27 KB )
  91. /yingpanguazai/ssd/ssd1/www/c.sjds.net/vendor/topthink/framework/src/think/contract/SessionHandlerInterface.php ( 0.87 KB )
  92. /yingpanguazai/ssd/ssd1/www/c.sjds.net/vendor/topthink/framework/src/think/session/Store.php ( 7.12 KB )
  93. /yingpanguazai/ssd/ssd1/www/c.sjds.net/vendor/topthink/framework/src/think/Route.php ( 23.73 KB )
  94. /yingpanguazai/ssd/ssd1/www/c.sjds.net/vendor/topthink/framework/src/think/route/RuleName.php ( 5.75 KB )
  95. /yingpanguazai/ssd/ssd1/www/c.sjds.net/vendor/topthink/framework/src/think/route/Domain.php ( 2.53 KB )
  96. /yingpanguazai/ssd/ssd1/www/c.sjds.net/vendor/topthink/framework/src/think/route/RuleGroup.php ( 22.43 KB )
  97. /yingpanguazai/ssd/ssd1/www/c.sjds.net/vendor/topthink/framework/src/think/route/Rule.php ( 26.95 KB )
  98. /yingpanguazai/ssd/ssd1/www/c.sjds.net/vendor/topthink/framework/src/think/route/RuleItem.php ( 9.78 KB )
  99. /yingpanguazai/ssd/ssd1/www/c.sjds.net/route/app.php ( 1.72 KB )
  100. /yingpanguazai/ssd/ssd1/www/c.sjds.net/vendor/topthink/framework/src/think/facade/Route.php ( 4.70 KB )
  101. /yingpanguazai/ssd/ssd1/www/c.sjds.net/vendor/topthink/framework/src/think/route/dispatch/Controller.php ( 4.74 KB )
  102. /yingpanguazai/ssd/ssd1/www/c.sjds.net/vendor/topthink/framework/src/think/route/Dispatch.php ( 10.44 KB )
  103. /yingpanguazai/ssd/ssd1/www/c.sjds.net/app/controller/Index.php ( 4.81 KB )
  104. /yingpanguazai/ssd/ssd1/www/c.sjds.net/app/BaseController.php ( 2.05 KB )
  105. /yingpanguazai/ssd/ssd1/www/c.sjds.net/vendor/topthink/think-orm/src/facade/Db.php ( 0.93 KB )
  106. /yingpanguazai/ssd/ssd1/www/c.sjds.net/vendor/topthink/think-orm/src/db/connector/Mysql.php ( 5.44 KB )
  107. /yingpanguazai/ssd/ssd1/www/c.sjds.net/vendor/topthink/think-orm/src/db/PDOConnection.php ( 52.47 KB )
  108. /yingpanguazai/ssd/ssd1/www/c.sjds.net/vendor/topthink/think-orm/src/db/Connection.php ( 8.39 KB )
  109. /yingpanguazai/ssd/ssd1/www/c.sjds.net/vendor/topthink/think-orm/src/db/ConnectionInterface.php ( 4.57 KB )
  110. /yingpanguazai/ssd/ssd1/www/c.sjds.net/vendor/topthink/think-orm/src/db/builder/Mysql.php ( 16.58 KB )
  111. /yingpanguazai/ssd/ssd1/www/c.sjds.net/vendor/topthink/think-orm/src/db/Builder.php ( 24.06 KB )
  112. /yingpanguazai/ssd/ssd1/www/c.sjds.net/vendor/topthink/think-orm/src/db/BaseBuilder.php ( 27.50 KB )
  113. /yingpanguazai/ssd/ssd1/www/c.sjds.net/vendor/topthink/think-orm/src/db/Query.php ( 15.71 KB )
  114. /yingpanguazai/ssd/ssd1/www/c.sjds.net/vendor/topthink/think-orm/src/db/BaseQuery.php ( 45.13 KB )
  115. /yingpanguazai/ssd/ssd1/www/c.sjds.net/vendor/topthink/think-orm/src/db/concern/TimeFieldQuery.php ( 7.43 KB )
  116. /yingpanguazai/ssd/ssd1/www/c.sjds.net/vendor/topthink/think-orm/src/db/concern/AggregateQuery.php ( 3.26 KB )
  117. /yingpanguazai/ssd/ssd1/www/c.sjds.net/vendor/topthink/think-orm/src/db/concern/ModelRelationQuery.php ( 20.07 KB )
  118. /yingpanguazai/ssd/ssd1/www/c.sjds.net/vendor/topthink/think-orm/src/db/concern/ParamsBind.php ( 3.66 KB )
  119. /yingpanguazai/ssd/ssd1/www/c.sjds.net/vendor/topthink/think-orm/src/db/concern/ResultOperation.php ( 7.01 KB )
  120. /yingpanguazai/ssd/ssd1/www/c.sjds.net/vendor/topthink/think-orm/src/db/concern/WhereQuery.php ( 19.37 KB )
  121. /yingpanguazai/ssd/ssd1/www/c.sjds.net/vendor/topthink/think-orm/src/db/concern/JoinAndViewQuery.php ( 7.11 KB )
  122. /yingpanguazai/ssd/ssd1/www/c.sjds.net/vendor/topthink/think-orm/src/db/concern/TableFieldInfo.php ( 2.63 KB )
  123. /yingpanguazai/ssd/ssd1/www/c.sjds.net/vendor/topthink/think-orm/src/db/concern/Transaction.php ( 2.77 KB )
  124. /yingpanguazai/ssd/ssd1/www/c.sjds.net/vendor/topthink/framework/src/think/log/driver/File.php ( 5.96 KB )
  125. /yingpanguazai/ssd/ssd1/www/c.sjds.net/vendor/topthink/framework/src/think/contract/LogHandlerInterface.php ( 0.86 KB )
  126. /yingpanguazai/ssd/ssd1/www/c.sjds.net/vendor/topthink/framework/src/think/log/Channel.php ( 3.89 KB )
  127. /yingpanguazai/ssd/ssd1/www/c.sjds.net/vendor/topthink/framework/src/think/event/LogRecord.php ( 1.02 KB )
  128. /yingpanguazai/ssd/ssd1/www/c.sjds.net/vendor/topthink/think-helper/src/Collection.php ( 16.47 KB )
  129. /yingpanguazai/ssd/ssd1/www/c.sjds.net/vendor/topthink/framework/src/think/facade/View.php ( 1.70 KB )
  130. /yingpanguazai/ssd/ssd1/www/c.sjds.net/vendor/topthink/framework/src/think/View.php ( 4.39 KB )
  131. /yingpanguazai/ssd/ssd1/www/c.sjds.net/vendor/topthink/framework/src/think/Response.php ( 8.81 KB )
  132. /yingpanguazai/ssd/ssd1/www/c.sjds.net/vendor/topthink/framework/src/think/response/View.php ( 3.29 KB )
  133. /yingpanguazai/ssd/ssd1/www/c.sjds.net/vendor/topthink/framework/src/think/Cookie.php ( 6.06 KB )
  134. /yingpanguazai/ssd/ssd1/www/c.sjds.net/vendor/topthink/think-view/src/Think.php ( 8.38 KB )
  135. /yingpanguazai/ssd/ssd1/www/c.sjds.net/vendor/topthink/framework/src/think/contract/TemplateHandlerInterface.php ( 1.60 KB )
  136. /yingpanguazai/ssd/ssd1/www/c.sjds.net/vendor/topthink/think-template/src/Template.php ( 46.61 KB )
  137. /yingpanguazai/ssd/ssd1/www/c.sjds.net/vendor/topthink/think-template/src/template/driver/File.php ( 2.41 KB )
  138. /yingpanguazai/ssd/ssd1/www/c.sjds.net/vendor/topthink/think-template/src/template/contract/DriverInterface.php ( 0.86 KB )
  139. /yingpanguazai/ssd/ssd1/www/c.sjds.net/runtime/temp/4b635f01740da80a68ecf76597ee81b6.php ( 12.06 KB )
  140. /yingpanguazai/ssd/ssd1/www/c.sjds.net/vendor/topthink/think-trace/src/Html.php ( 4.42 KB )
  1. CONNECT:[ UseTime:0.000581s ] mysql:host=127.0.0.1;port=3306;dbname=c_sjds;charset=utf8mb4
  2. SHOW FULL COLUMNS FROM `fenlei` [ RunTime:0.000971s ]
  3. SELECT * FROM `fenlei` WHERE `fid` = 0 [ RunTime:0.000382s ]
  4. SELECT * FROM `fenlei` WHERE `fid` = 63 [ RunTime:0.000300s ]
  5. SHOW FULL COLUMNS FROM `set` [ RunTime:0.000715s ]
  6. SELECT * FROM `set` [ RunTime:0.000290s ]
  7. SHOW FULL COLUMNS FROM `article` [ RunTime:0.000656s ]
  8. SELECT * FROM `article` WHERE `id` = 458378 LIMIT 1 [ RunTime:0.002773s ]
  9. UPDATE `article` SET `lasttime` = 1775891431 WHERE `id` = 458378 [ RunTime:0.001476s ]
  10. SELECT * FROM `fenlei` WHERE `id` = 64 LIMIT 1 [ RunTime:0.000264s ]
  11. SELECT * FROM `article` WHERE `id` < 458378 ORDER BY `id` DESC LIMIT 1 [ RunTime:0.000417s ]
  12. SELECT * FROM `article` WHERE `id` > 458378 ORDER BY `id` ASC LIMIT 1 [ RunTime:0.000553s ]
  13. SELECT * FROM `article` WHERE `id` < 458378 ORDER BY `id` DESC LIMIT 10 [ RunTime:0.002999s ]
  14. SELECT * FROM `article` WHERE `id` < 458378 ORDER BY `id` DESC LIMIT 10,10 [ RunTime:0.000705s ]
  15. SELECT * FROM `article` WHERE `id` < 458378 ORDER BY `id` DESC LIMIT 20,10 [ RunTime:0.001670s ]
0.087701s