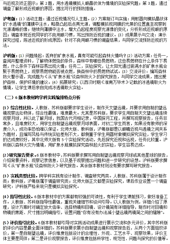
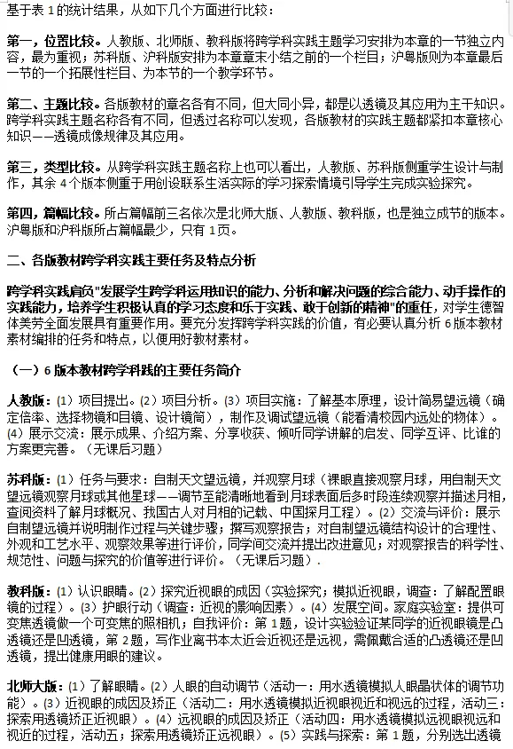
【原文】
《中学物理教与学》2026年1月第7~10页转载文章。
【跨学科实践】
编者按:随着《义务教育物理课程标准(2022 年版)》将"跨学科实践"纳入课程内容,推动学科融合、强化实践育人已成为物理教学的重要导向。近年来,跨学科实践已然成为课程改革的研究热点,引发了广泛的学术关注与教学探索。然而,如何超越形式整合、实现深度实践,仍是广大教师面临的现实挑战。本期专题选文分别从目标设计、任务实施与教材比较等维度展开探讨,共同指向跨学科实践的核心要旨:以素养为导向、以真实问题为牵引、以结构化任务为支撑,推动学生学习方式向探究性、协同性、创造型转变。希望能为一线教师打开实践思路,在教学中真正实现跨学科学习的育人价值。
文章1:6版本初中物理新教材跨学科实践编排比较及教学建议——以"透镜及其应用"为例

(6)课后习题比较。人教版、苏科版无课后习题,沪粤版学科实践只是一节中的一个栏目,不好界定是否设置了课后习题,沪科版在拓展研究部分设置了课后冰透镜取火实验,教科版、北师大版设置了课后作业。
三、基于教材比较的跨学科实践教学建议
跨学科实践作为一个新颖的内容出现在初中物理必学内容中,由于资源还不算成熟和丰富。大部分教师的教学策略仍在摸索阶段。丰富资源、提升教师教学策略成为亟须补齐的两大短板。无论是资源建设,还是提升策略,教材对比分析都能给我们带来启示。基于6版本教材同一内容跨学科实践编排的比较和特点分析,就提升跨学科实践教学实效提出如下建议。
(一)确定合适的主题
主题选择合适才能更好地发挥跨学科实践的育人价值,助力学生全面发展。可以从以下5个方面考量:第一,主题选择要紧扣本章核心知识。紧核心知识才能让学生觉得跨学科主题学习能够提升自己的学业水平,即跨学科主题学习要与中考学业水平评价匹配。第二,主题选择要能体现趣味性。有趣才能激发学生的学习兴趣,有利于学生有毅力坚持学习,从而突破难点。第三,主题具有鲜明的实践性。即主题活动要么是设计制作,要么是调查研究。第四,主题具有综合性。学生需调用多个知识、多种方法,建议安排在本章章末开展跨学科实践。第五,主题任务难度适合学情。所选主题学生需要完成的任务,要与学生的基础知识、基本能力、思维水平等素养相匹配。以自制望远镜为例,能观察校园内远处物体的难度明显低于能连续多时段观察月球表面的难度,学生达成目标的可能性明显增加。
(二)主题长程设计
由于实践类课程是补齐学生全面发展短板的关键,建议初中阶段每一章都安排一个跨学科实践主题教学活动,且要考虑随着学生知识储备丰富、思维发展、素养提升,所呈现的任务难度、综合性、实践性等应逐渐增加。在主题紧扣本章核心知识的前提下,需要统筹整个跨学科实践一级主题下的所有实践活动,并进行长程设计。具体需要考虑如下3个方面:第一,每章的跨学科实践除了能在解决实际问题中帮助学生巩固升华知识,还要考虑能够培养学生的什么能力、培养学生的什么素养,最好适当拓展进行五育融合设计、渗透德育、体育、美育、劳动教育;第二、统筹考虑设计制作、调查研究两类跨学科实践主题活动,避免某一类型过多,两类实践活动育人价值侧重点不同;第三,统筹考虑"物理学与日常生活""物理学与工程实践""物理学与社会发展"3个二级主题下的主题实践次数。统筹好上述3个方面,跨学科实践会更系统,能最大限度地发挥育人价值。
(三)教师指导详细
跨学科实践活动综合性较强,由于初中学生知识储备、思维水平等还不够,学习存在较大挑战。在进行跨学科实践活动主题教学时,教师及时引导、帮助、纠错显得很重要。在一些关键处需要教师及时设问启发思考,比如,原理、设计的关键细节、任务要求等要清晰明确。有了教师的引导、指导,更多学生能够顺利达成目标,可以激发他们学习的兴趣和动力,树立积极的自我效能感。对一些难点,需要教师及时指导、帮助,比如,研究报告或调查报告的撰写,需要教师从格式、资料查阅方法、信息筛选等多个方面进行详细指导。
(四)融合使用教材
6版本新教材关于跨学科实践主题选题、编写格式有较大差异,各有千秋。6版本新教材中的不少跨学科实践主题源自旧教材中的综合实践活动。教师在设计跨学科实践时,在用好所在地区选用版本新教材资源的基础上,还可以借鉴其他版本新教材中的跨学科实践主题,也可以借鉴所有版本旧教材中的综合实践活动资源。基于学情对新教材中的跨学科实践活动和旧教材中的综合实践活动进行二次开发,以最小的成本丰富教学资源。
(五)发挥评价育人
新课标倡导发挥评价的育人价值。学生完成跨学科实践学习任务往往不只需要一节课,而是需要一段时间,且不少活动是学生在课后自主完成或小组合作成。这需要教师对学生的学习过程进行有效管控和及时评价,才能更好地帮助、激励学生完成学习任务。需要从两个方面做好跨学科实践的评价:第一是评价主体多元化,采用学生自评、小组间同伴互评、教师点评等多种方式;第二是评价内容要多维度,既要包括参与度与积极性、合作与交流能力、探究与思考能力等过程性评价,也要包括作品设计合理性、美观性、目标达成度、科学性等成果性评价。
(六)设置实践作业
作业是学生进一步巩固、内化所学知识,在应用知识解决问题过程中提升素养的重要手段。学生在完成跨学科实践主题学习后,也应该完成相应的课后作业,建议在课后撰写相关的研究报告或调查报告。写作作为一种高级智慧技能,对学生综合素养要求较高,对深化相关知识理解,提升核心素养和关键能力作用明显。此外,可借鉴沪科版的"拓展研究",让学生课后完成与本跨学科实践密切相关的实践探究或调查研究。
参考文献:
[1]中华人民共和国教育部.义务教育物理课程标准(2022年版)[ S ].北京:北京师范大学出版社,2022:4-5,44
[2]彭前程.义务教育教科书物理(八年级上册)[M]北京:人民教育出版社,2024:130-135.
[3]刘炳昇,李容.义务教育教科书.物理(八年级上册)[ M ].南京:江苏凤凰科学技术出版社,2024:86,87.
[4]吴祖仁.义务教育教科书.物理(八年级上册)[ M ]北京:教育科学出版社,2024:86-90.
[5]李春密.义务教育教科书.物理(八年级上册)[ M ].北京:北京师范大学出版社,2024:109-116.
[6]束炳如,何润伟.义务教育教科书.物理(八年级上册)[ M ].上海:上海科学技术出版社,广州:广东教育出版社,2024:81-82.
[7]廖伯琴.义务教育教科书物理(八年级上册)[ M ].上海:上海科学技术出版社,2024:101.
【作者简介】刘文晶(1975-),男,江苏省南菁高级中学实验学校,中小学高级教师,主要从事中学物理教学和研究(江苏无锡214400)。
【原文出处】摘自《物理教学探讨》(重庆),2025.8.27~30,35
【基金项目】江苏省中小学教学研究课题第十四期教材建设专项课题"苏科版初中物理教材建设研究"(2021JY14-JC07)。
【原文图片】
若涉及版权,请联系我删除。
欢迎关注、点赞、点亮爱心、留言交流、批评指正和转发。