
各位老师、家长和同学们注意啦!2026春小学语文教材迎来大变动!
课文篇目、会认字、会写字、单元结构、语文园地等板块均有调整,具体调整幅度各有不同——其中二、三年级的变动尤为突出,大家可重点关注!
老师们备课别慌!这篇超全干货指南已备好,逐年级拆解核心变动要点,附备课攻略,助力大家从容适配新教材,轻松衔接新学期~
01
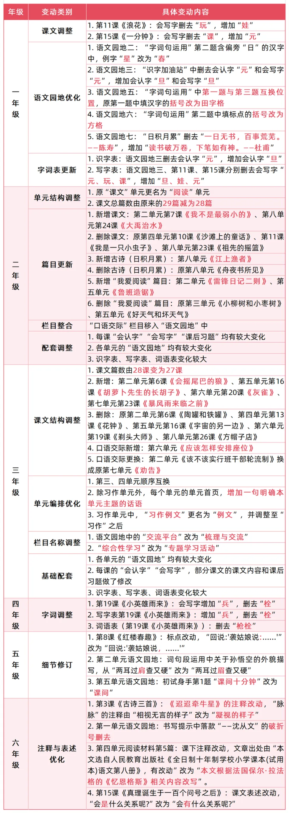
2026春季教材变动

△点击上图可放大查看
02
寒假备课攻略
重磅福利来袭!

福利一:1-6年级下册全册解读免费开放


福利二:1-6年级下册第一单元内容免费开放

福利三:1-6年级下册第一单元名师课件教案免费领取
领取方式:点击公众号,回复:名师精品课
如下图:

END
越读越优秀●语文单元同步阅读
薛法根 崔峦领衔主编
《越读越优秀》丛书选文经典,编排新颖,导学有效,是与统编语文教材同步拓展的优秀课程资源;是小学生学习语文、提升素养的良师益友;是语文教师设计与实施学习任务群教学的得力助手!
编者们按照新课标的阅读要求,从浩如烟海的优秀作家作品中精心挑选名家名篇名著。
并对各个板块不同文本的特点,设计助读助学的法子,起到读前激发兴趣,读中有效指导,读后可测可评的作用。
便于教师用来补充教,利于学生用以拓展学,易于家长用来亲子读。
推荐阅读